> 160 URLs
WELCOME to williamson-labs.com   --SITE MAP  --INDEX --HOME
> 90 Subjects
L A S E R  M i c r o p h o n e
Links:
The Problem: 
To detect sound within a room (having an outside window) at a distance. 

There are several methods that might accomplish this, with some fidelity; [1] however this page will describe the use of a LASER Microphone. 

The use of a LASER to transduce sound from a window pane/glass is commonly used in movies which leave the mistaken impression that any such task is easy and the LASER Microphone, itself, is highly portable and easily set up. My recent experience is just the opposite. 

     
     

        Fig. 1
There are several forms the LASER Mic can take; the several that follow are, by no means all: 
 

1)  The one that is probably the most intuitive is a system that "grazes" a LASER beam at an angle to the plane of the glass (e.g., 45-deg.), with the photo detector at a complementary angle, and located at a near distance on the other side of the window, see fig. 1. The principle being that sound vibrations will cause the window glass to move sufficient to deflect the LASER beam across the receiving photo detector.

    Angular, or Grazing Detection 45°
        Fig, 2 
2)  The second method might be the same as above, with the difference being the LASER and detector are co-located; either with a slight angle between the incident beam and the reflected beam; or boresighted where the incident and reflected beam share the same superimposed.
Direct Reflection
(0° Angular, or Grazing Detection) 
By using Interferometry, one stands the best chance for success (fidelity wise). However, the difficulty of use has increased somewhat. Also, this particular approach has several deficienses--the most glaring (sorry) one is the very large differences in the "leg" length. Ideally both legs of an interferometer should be of equal length. This is due to temporal or longitudinal coherence: where the phase coherence of a LASER beam changes over time. If the two jointly arriving beams are not synchronized the constructive and destructive interference is degraded, or nonexistent, thus limiting the device's sensitivity.
LASER Interferometer (Michaelson)

     
         Fig. 3
3)  A third approach might be to use an interferometer. This takes the form of 
fig. 3, except one of the "arms" of the interferometer is the long path to and 
from the window. 
This, of course, suffers "coherence degradation," as explained above. 
LASER Interferometer (Modified Michaelson)
4) The final approach is an interferometer similar to the one above, but having both legs of equal length--the so called "Dual Beam LASER Mic." 

The main principle is the differential measurement of glass movement (acoustic vibration) across a small section of the glass pane. 

This has the advantages of ~equal leg length for temporal coherence; common mode rejection of gross window movements, and some rejection of commom-mode path disterbances. 
 

Note: There is nothing magic about the LASER's Wave Length. The bound being between visible (e.g., < 670-nm), and Infrared (e.g., >1500-nm) or Far-Infrared. The ideal WL is what is termed the "NIR," (Near-Infra-Red) band. 

There are only a finite number of WLs available in this band, i.e., it's a Physics thing. Often the determining factor is cost and ease of use. Speaking of which, alignment can be a Bitch if you can't see the beam. So while experimenting, you might consider using a visible LASER!
 

Dual Beam LASER Interferometer
 
 
LASER Beam Collimation, Expansion, and Focusing
 
  
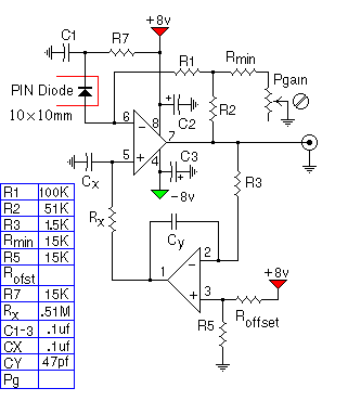
PIN Photo Detector Circuit

 

 

Copyright 1999  Web Author: Glen A. Williamson  

Suggestions are Solicited, P l e a s e !