









































































































































































|
|
|
Using Near-field Diverse Wavelength, Ratiometric Differential Interferometry In the form of Low-Power 10-GHz to 25-GHz Microwave "Doppler" [*] RADAR |
![]() |
|
|
Hear Heart Sounds after Voltage to Frequency conversion hr.wav |
![]() |
|
|
CW "Doppler" [*] RADAR using GUNN Oscillator Varactor & Diode Detector (mixer) |
![]() |
|
(Detected Heart Beat Waveforms) |
![]() |
|
|
![]() |
|
|
|
|
||||
![]() |
||||
|
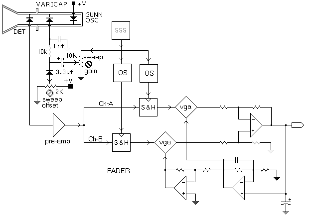
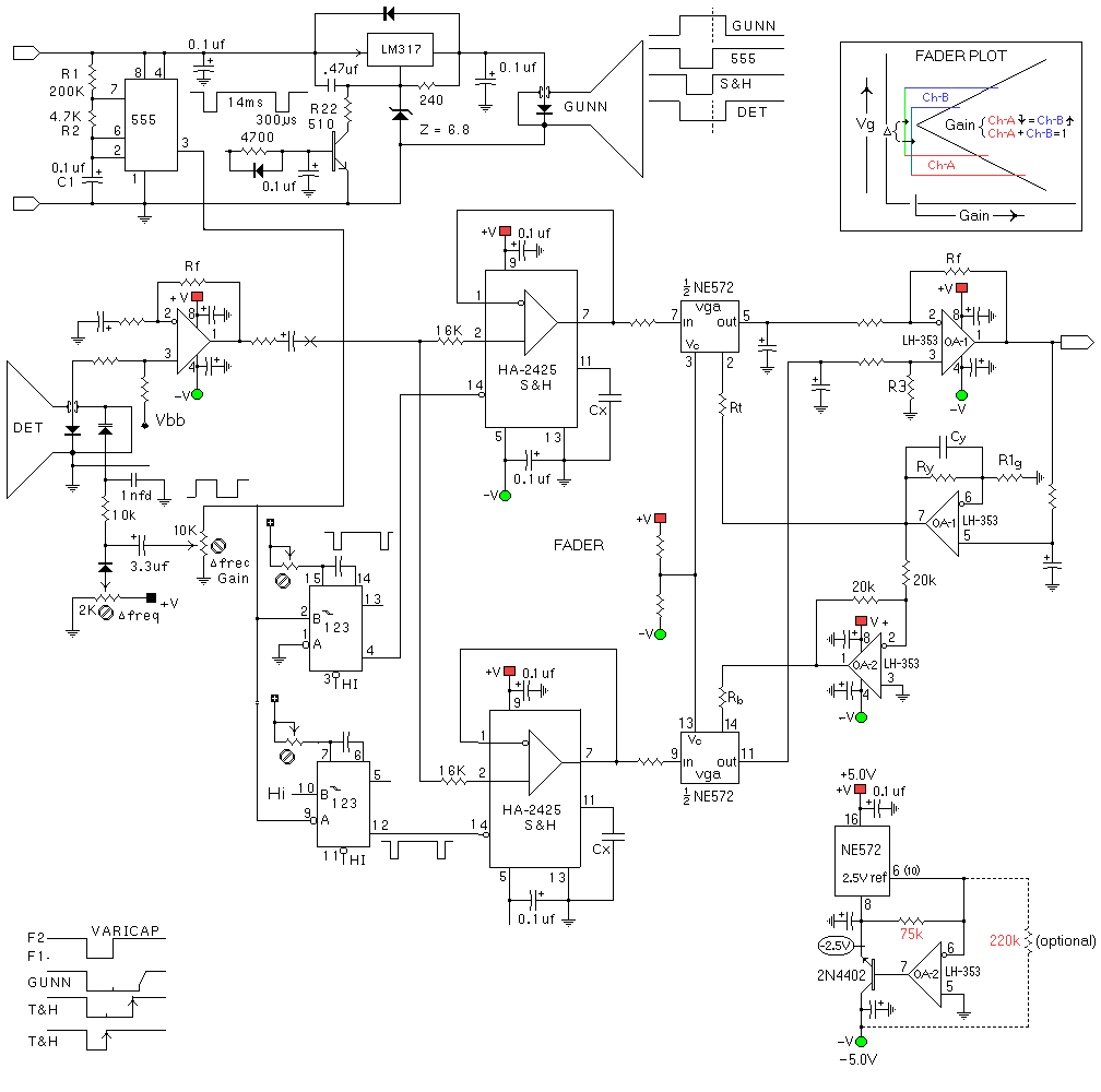
One Embodiment, Schematic |
![]() |
|
|
![]() |
Under Construction in Perpetuity
Copyright 1999 Web Author: Glen A. Williamson
Suggestions are Solicited, P l e a s e !